7790必发集团

招标采购

-Bidding

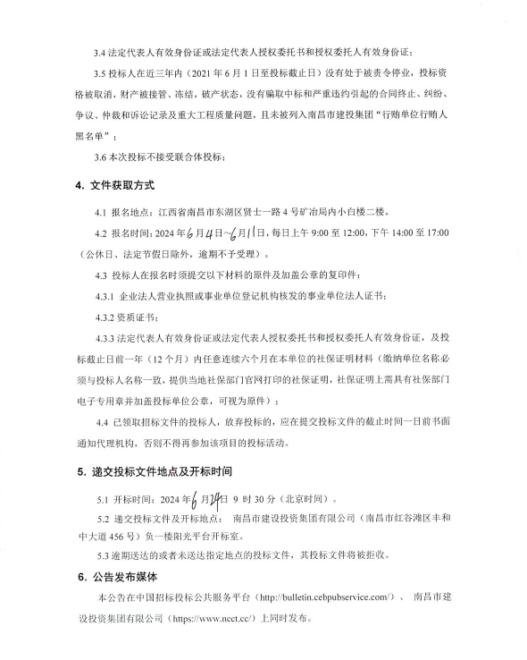
广州路下穿京九铁路隧道工程桩基检测项目招标通告 招标编号:洪7790必发集团基础招[2024]4号

日期:2024-06-04

image.png

image.png

image.png

网站地图